火炬区管委会,各镇政府、区办事处,市属各单位:
为加强对工程项目建设的监督管理,进一步规范政府财政性资金投资建设和国有企事业单位投资建设的工程项目(以下统称"政府投资建设工程项目")施工招标投标活动,完善有形建筑市场管理机制,根据有关招投标管理的法律、法规以及《<标准施工招标资格预审文件>和<标准施工招标文件>试行规定》(国家发展改革委等九部委令56号)要求,结合我市实际,现就有关事项通知如下:
一、实行预选承包商管理制度
政府投资建设工程项目选择承包商,应从政府投资建设工程项目预选承包商资格审查委员会编制的预选承包商名录中选择确定投标人或者承包人(以下统称“预选投标人”),未设预选承包商名录库的除外。通过资格预选集中审查的投标人,符合投标条件的,可直接报名参加政府投资建设工程项目的招投标活动。市发展和改革局会同有关行业行政主管部门制定预选承包商管理规定,各行业行政主管部门根据预选承包商管理规定相应制定实施细则。
二、规范使用资格审查文件范本和招标文件范本
(一)关于资格审查。实行预选承包商制度的政府投资建设工程项目一般不再进行招标资格审查。确需进行招标资格审查的项目,招标人应当按照建设项目管理权限向有关行业行政主管部门提出申请,经初审并报市政府批准后实施。未经市政府批准,施工招标中不得采用资格预审。
(二)关于标准范本使用。有关行业行政主管部门应根据相关规定,结合本市、本行业实际,制定政府投资建设工程项目《标准招标资格审查文件范本》和《标准施工招标文件范本》。招标人进行工程招投标活动时,须使用行业行政主管部门提供的《标准招标资格审查文件范本》和《标准施工招标文件范本》。招标人如提出与范本不一致条款或内容的,应向行业行政主管部门申请,未征得行业行政主管部门同意备案的,不得自行设置。
三、设定投标人数量、工程项目类别、评标办法及标底
(一)投标人数量。招标人应当按照招标工程所需的资质等级、建造师(项目经理)执业资格设置投标人资格条件(按最低条件设置),凡符合投标条件的预选投标人均可报名参加投标。当报名参加投标且符合投标条件的预选投标人超过12名时,招标人可在市建设工程交易中心采用随机方式公开抽取不少于12名为投标人;当报名参加投标且符合投标条件的预选投标人不超过12名(含12名)时,所有报名的预选投标人均为投标人。招标人通过中山建设信息网(http://jsj.zs.gov.cn)发布招标公告、资格审查文件和招标文件、答疑等进行招标投标活动的,投标人数量只设下限,不设上限。
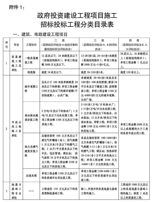
(二)政府投资建设工程项目分类。政府投资建设工程项目划分为四类:一类为简易专业工程,二类为具有通用技术、性能标准的一般建设工程,三类为结构复杂、规模较大的建设工程,四类为技术特别复杂、施工有特殊技术要求的建设工程。(详见附件1)
(三)建设工程评标办法。
1.经评审的最低投标价法。评标不再进行技术标评审,只进行商务标评审。招标人只对质量标准、工期、主要工艺技术、人员、设备等提出要求,由投标人进行承诺。均满足要求的,进入经济标评审,以有效报价中最低价者为中标人(低于企业成本除外)。
2.综合评估法-a。技术标评审只进行合格性评审,当投标人的技术标合格后(60分合格),方可参与商务标的评审。在有效的商务标中,取所有有效报价的平均值,然后把低于平均值的有效报价再取平均值作为评标基准价,报价低于并最接近评标基准价的投标单位为中标人。
3.综合评估法-b。技术标评审只进行合格性评审,当投标人的技术标合格后(60分合格),方可参与商务标的评审。在合格的商务标中,去掉一个最高报价和一个最低报价后计算得出余下报价的平均值,以报价低于并最接近平均值的投标单位为中标人。
4.综合评估法-c。即技术标评审合格后(60分合格),得分前8名可进入商务标评审,以有效报价中去掉一个最高报价和一个最低报价后计算得出平均值,以报价低于并最接近平均值的投标单位为中标人。
5.综合评估法- d。即对投标人的技术标(20-40分)和经济标(60-80分)分别进行评审打分,以技术标和经济标综合得分最高的单位为中标人。
招标人根据工程类别对应选用评标办法,评标办法细则由各行业行政主管部门另行制定。
(四)标底设置。
施工招标工程的标底应当根据设计概算、招标文件、施工图纸、施工现场条件、工期和质量要求、建设工程工程量清单计价规范、建设工程计价办法以及建设工程造价管理机构发布的相关规定等进行编制,并按照《政府投资建设工程项目施工招标投标报价上、下限值一览表》(附件2)设置投标控制报价的上、下限价。
招标人在开标前至少提前3日将招标项目的中介预算总价、分部分项工程量清单计价合计、措施项目清单计价合计、其他项目清单计价合计、税金和规费合计以及投标控制价的上下限通知所有投标人。超出投标控制价上下限的投标报价按废标处理。
政府投资建设工程项目施工招标投标报价上下限值的设定,由各行业行政主管部门根据市场变化情况,每6个月在中山建设信息网上公布一次。
四、组成评标委员会
(一)评标委员会由有关技术、经济等方面的专家组成,评标委员会成员在市建设工程评标专家库内采取随机抽取的方式确定,人数为5人以上单数。招标人要求到市外聘请评标专家的,须向行业行政主管部门书面提出申请,并列明理由和有关保密措施,经行业行政主管部门备案后方可实施。
在一个评标委员会内,通过随机抽取的评标专家,不得来自同一工作单位。
(二)招标人不得委派代表参加评标委员会。对于特殊招标工程,经市政府批准,招标人可委派代表参加但人数不得超过两人。招标人委派的代表应具有与招标工程同一类或相近专业的中级或以上技术职称。委派代表的资格证明文件需在开标前1日报有关行业行政主管部门备案。
(三)评标委员会成员各自独立评分的评审事项,在去掉一个最高分和一个最低分之后取算术平均值。评标委员会中某一成员的评分超过该算术平均值正负20%,该成员须向市招标办书面说明理由,拒不说明的,视为评审意见失当,将该成员的不良行为记录在案。
(四)需要评标委员会全体成员共同确认的重大评审事项,各成员意见不一致时应当进行表决,经评标委员会全体成员过半数以上同意视为通过,并形成书面会议纪要。会议纪要的内容不得违背法律法规和招标文件规定的基本原则。会议纪要应经评标委员会全体成员签名确认并对全体成员具有约束力。
(五)评标委员会成员对按程序产生的评标结论应当签名确认;持有异议的,应书面阐述其意见和理由,否则视为同意。
(六)严格限制评标委员会的无效标或废标行为。除法律、法规、规章、规范性文件及资格审查文件、招标文件单列的无效标、废标情形外,评标委员会不得对投标文件作无效标或者废标处理。评标委员会在做出无效标或者废标决定前,应当向当事人核实有关事项,将核实情况记录在案。无效标或者废标应当由评标委员会集体表决后作出。
评标委员会在否决所有投标文件前,应当向招标人核实有关情况,听取招标人意见。
五、加强制度建设和执行
(一)落实公示制度。评标确定中标人后,招标代理机构应对中标单位及中标价、工期、质量安全、文明施工等承诺进行公示,公示时间为3个工作日。公示期间无投诉的,公示结束后方可办理中标通知书备案手续。
(二)完善工程保证担保制度。投标人在投标前需提交投标保证金,中标人在签订工程承包合同后须提交由金融机构提供的履约担保。工程履约担保、工程款支付担保和其他形式的履约担保,应在招标文件中说明并在工程承包合同中约定。中标人履约担保金额不得低于中标价与投标控制价上限之间的差额,且不低于中标价的15%。
(三)建立电子招标投标评标系统。有关行业行政主管部门要根据国家、省有关规定,开展调查研究,借鉴先进经验,结合本地实际,逐步建立电子招标投标评标系统。通过在网上进行信息发布、投标报名、发标、答疑,运用网络技术有效地对技术标、经济标进行评审,减少评标专家凭经验评标产生的主观随意性,解决招投标活动各个环节的难题。
(四)建立企业诚信制度。市发展和改革局会同各行业行政主管部门研究制定企业诚信制度,各行业行政主管部门根据企业诚信管理制度制定具体实施细则。通过对企业参与我市政府投资建设工程项目建设情况进行全面考评,建立企业信用档案,对诚信企业给予奖励,将企业违法违约行为记录在案并对企业及相关人员依法依规作出处理。
(五)健全责任追究机制。市发展和改革局会同相关行业行政主管部门研究建立各方建设主体的责任追究机制,明确各方主体的工作职责,强化责任追究,促使各方主体切实贯彻执行有关工程建设的法律法规及各项管理制度,确保工程项目建设任务落到实处。
六、强化合同履行和监管
招标人应严格执行工程合同,加强资金管理,控制建设成本,落实工程质量与建设安全领导责任制,确保工期进度。根据工程项目建设的实际情况,招标人应建立完善的监督管理制度,加强对中标人履行合同的监督检查,确保工程项目的质量、进度和施工安全,并及时将中标人履约过程中的违法违约行为向有关行业行政主管部门汇报,依法追究企业及相关人员的责任。
有关行业行政主管部门应建立健全工程项目施工建设的日常监督检查制度,落实监管职责,确保做到监督检查到位。加强对工程项目施工现场的监督检查,严肃查处工程建设过程中的转包、挂靠、违法分包、违规变更合同或增加工程量以及影响工程项目质量、施工安全的一系列违法违规行为,规范我市施工建设行为,防止腐败行为滋生,预防“豆腐渣工程”和安全事故的发生。
七、明确行政监督职能分工
市各行业行政主管部门依照《转发国务院办公厅印发国务院有关部门实施招标投标活动行政监督的职责分工意见的通知》(粤府办〔2000〕105号)精神,履行招标投标活动行政监督的职责,对建设工程项目招标投标活动实施监督管理。
中山市建设工程招标投标管理办公室是政府投资建设工程项目招标投标活动的监督管理部门,负责按照相关招标投标法律法规规章、资格审查文件、招标文件等规定,对招标申请、报名、发标、答疑、开标、评标和定标的一系列招标投标活动实施监督管理,并监督指导镇区开展建设工程招标投标工作。招标人组织实施招标投标活动前,所需资格审查文件、招标文件等有关工程招标投标资料须先报有关行业行政主管部门审查备案后,再进入有形建筑市场进行招标投标活动。
中山市建设工程交易中心(即有形建筑市场)是为建设工程交易活动提供服务的场所,应当为相关行政监督管理部门以及相关服务机构提供配套服务,定期对建设工程交易情况进行统计、汇总,及时报送有关行业行政主管部门。






中山市人民政府
二○○九年十二月四日
米兰官方站网页版 ©2020 All Right Reserve 粤ICP备11019513号